热门标签

挪威女子超级联赛_开业第一天就闭店!人多到崩溃,排队超8小时,品牌道歉,补偿方案公布!

时间:2025-08-19   阅读:5892   评论:153

皇冠博彩公司(www.hg0088.us)开会员号,招代理/条件好/平台出租/招登1登2登3地区代理挪威女子超级联赛_开业第一天就闭店!人多到崩溃挪威女子超级联赛,排队超8小时,品牌道歉,补偿方案公布!

8月16日,设计师女装品牌TWOI在上海开出首店挪威女子超级联赛。开业当天,有部分新品发售,吸引不少喜欢该品牌的消费者前往,还有人特地从外地赶来逛上海首店。

挪威女子超级联赛_开业第一天就闭店!人多到崩溃挪威女子超级联赛,排队超8小时,品牌道歉,补偿方案公布!

不过,网上很快就有人吐槽人多到崩溃!并且有结账速度慢、排队管理混乱、黄牛泛滥等问题挪威女子超级联赛。

挪威女子超级联赛_开业第一天就闭店!人多到崩溃挪威女子超级联赛,排队超8小时,品牌道歉,补偿方案公布!

展开全文

挪威女子超级联赛_开业第一天就闭店!人多到崩溃挪威女子超级联赛,排队超8小时,品牌道歉,补偿方案公布!

挪威女子超级联赛_开业第一天就闭店!人多到崩溃挪威女子超级联赛,排队超8小时,品牌道歉,补偿方案公布!

有网友发帖称

自己从外地赶来

排队5小时还没有排到

挪威女子超级联赛_开业第一天就闭店!人多到崩溃挪威女子超级联赛,排队超8小时,品牌道歉,补偿方案公布!

挪威女子超级联赛_开业第一天就闭店!人多到崩溃挪威女子超级联赛,排队超8小时,品牌道歉,补偿方案公布!

队伍从高温的白天排到晚上

挪威女子超级联赛_开业第一天就闭店!人多到崩溃挪威女子超级联赛,排队超8小时,品牌道歉,补偿方案公布!

挪威女子超级联赛_开业第一天就闭店!人多到崩溃挪威女子超级联赛,排队超8小时,品牌道歉,补偿方案公布!

还有网友称排队8小时也没有进去

挪威女子超级联赛_开业第一天就闭店!人多到崩溃挪威女子超级联赛,排队超8小时,品牌道歉,补偿方案公布!

黄牛泛滥的问题也被吐槽

有人反映黄牛直接站在街边卖货

还有在店内直接兜售的

挪威女子超级联赛_开业第一天就闭店!人多到崩溃挪威女子超级联赛,排队超8小时,品牌道歉,补偿方案公布!

挪威女子超级联赛_开业第一天就闭店!人多到崩溃挪威女子超级联赛,排队超8小时,品牌道歉,补偿方案公布!

挪威女子超级联赛_开业第一天就闭店!人多到崩溃挪威女子超级联赛,排队超8小时,品牌道歉,补偿方案公布!

8月16日挪威女子超级联赛,TWOI就贴出闭店通知

为确保所有顾客的安全

即刻停止营业

恢复营业通知以官方公示为主

挪威女子超级联赛_开业第一天就闭店!人多到崩溃挪威女子超级联赛,排队超8小时,品牌道歉,补偿方案公布!

8月16日,TWOI上海店开业首日,首发的新品也在北京门店同步发售,北京店也存在销售混乱,消费者排队抢购的情况挪威女子超级联赛。

有网友称这是“堪比釜山行”的抢购

挪威女子超级联赛_开业第一天就闭店!人多到崩溃挪威女子超级联赛,排队超8小时,品牌道歉,补偿方案公布!

挪威女子超级联赛_开业第一天就闭店!人多到崩溃挪威女子超级联赛,排队超8小时,品牌道歉,补偿方案公布!

网友吐槽排队2小时

什么也没买到

挪威女子超级联赛_开业第一天就闭店!人多到崩溃挪威女子超级联赛,排队超8小时,品牌道歉,补偿方案公布!

挪威女子超级联赛_开业第一天就闭店!人多到崩溃挪威女子超级联赛,排队超8小时,品牌道歉,补偿方案公布!

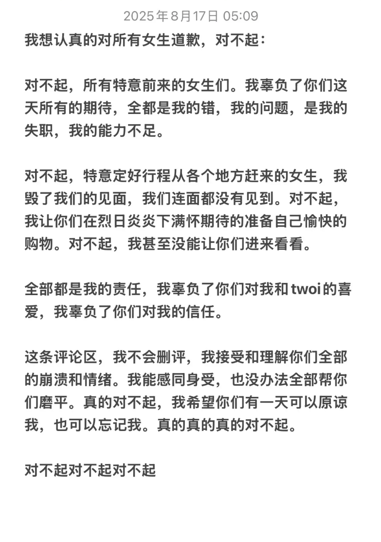
8月17日,品牌主理人网红@兵熊小英 发布道歉截图称,接受和理解你们全部的崩溃和情绪,真的对不起挪威女子超级联赛。

挪威女子超级联赛_开业第一天就闭店!人多到崩溃挪威女子超级联赛,排队超8小时,品牌道歉,补偿方案公布!

8月18日,品牌发布正式道歉信,并公布补偿方案:补偿所有持有邀请函的女生8月16日开业到店相关的往返飞机,往返火车, 往返车费及当日住宿费用,已成立补偿专项组挪威女子超级联赛。 此外,将补偿每位邀请函女生 1000元购物礼金用于选购任意TWOI上海店产品。

挪威女子超级联赛_开业第一天就闭店!人多到崩溃挪威女子超级联赛,排队超8小时,品牌道歉,补偿方案公布!

8月19日,静安CP商场发布公告,TWOI上海奶油百货于8月18日13:00重启试营业,且即日起店铺将采用分时段预约进店模式挪威女子超级联赛。消费者可通过商场小程序或APP预约进店。

8月19日场次: 开放预约时间为 8月18日 20:00

8月20日场次: 开放预约时间为 8月19日 20:00

挪威女子超级联赛_开业第一天就闭店!人多到崩溃挪威女子超级联赛,排队超8小时,品牌道歉,补偿方案公布!

据悉,TWOI Design Lab 在2018年创立,品牌从服饰设计到门店装潢均以“奶油风”为核心特色,该品牌的客群主要是年轻一代挪威女子超级联赛。TWOI主理人昵称为“兵熊小英”,因经常通过个人账号与消费者积极互动,这为品牌积累了深厚的粉丝基础。

不少明星上身过该品牌产品挪威女子超级联赛。该品牌一款蝴蝶结和花朵形状的发夹,有不少明星佩戴,吸引无数粉丝购买同款。

该品牌在线上电商平台也可购买,但热门的发夹等产品长时间缺货挪威女子超级联赛。据悉,该品牌发夹根据大小不同,原价在38-88不等,而二手平台已经炒到200-300一对。

挪威女子超级联赛_开业第一天就闭店!人多到崩溃挪威女子超级联赛,排队超8小时,品牌道歉,补偿方案公布!

挪威女子超级联赛_开业第一天就闭店!人多到崩溃挪威女子超级联赛,排队超8小时,品牌道歉,补偿方案公布!

品牌在道歉信中提到,将会尽快补货,让限量商品线上销售挪威女子超级联赛。

网友评论

不少喜欢品牌的网友感到心寒挪威女子超级联赛。

BUCHENXXX:公关做的好差啊,完全没有考虑到所有人,用心和不用心处理事情网友是看得见的挪威女子超级联赛。

惠惠子:所以对于没有邀请函挪威女子超级联赛,顶着大太阳站了一天的女孩们呢?算他们倒霉是吗?

呜呼鼻涕歹歹:作为一个新粉,觉得产品很可爱挪威女子超级联赛。但是这个销售模式有点让人不喜欢,啥也买不到呢。

生椰:希望能给没邀请函,但有当天消费记录的姐妹也给予补偿挪威女子超级联赛。

也有网友表示看不懂挪威女子超级联赛。

小浮浮浮:看了一眼设计很一般,且贵的离谱,都是消耗品也不是硬通货,愿意买的肯定是真爱粉,就被这样对待挪威女子超级联赛。。那好吧。

皮皮卡卡:服装根本没有抢购的必要,火得越快,死得越快挪威女子超级联赛。

小青的大白:再也不取笑老头老太抢鸡蛋了,鸡蛋起码还能吃挪威女子超级联赛。

44:好奇去搜了一下,衣服是印花t恤,像文化衫,发夹就是蝴蝶结形状的塑料发夹,或许是我老了不懂现在的审美了吧挪威女子超级联赛。

亿朵云:这么热的天是什么样的勇气去排队的挪威女子超级联赛?

来源:新闻晨报(记者: 陆靖珺 )

编辑:周玥

上一篇:挪威丙组联赛_女租客在停电后发现伪装成灯泡的隐蔽摄像头,房东希望退租,并愿退还剩余三个月的租金,警方立案调查

下一篇:瑞典女子超级联赛_意大利神射正式宣布退役 结束23年职业生涯

猜你喜欢

网友评论