皇冠信用盘在哪里开通 _已确诊1199例基孔肯雅热,广东佛山多区发布“告全体市民书”
时间:2025-07-19 阅读:7014 评论:152
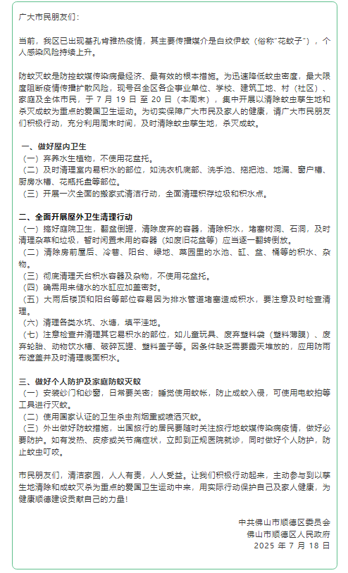
皇冠信用网怎么租(www.hg0088.us)实时更新发布最新最快最有效的登1登2登3代理网址,包括新2登1登2登3代理手机网址,新2登1登2登3代理备用网址,皇冠登1登2登3代理最新网7月19日,佛山市顺德区卫生健康局最新通报:截至2025年7月18日,顺德区累计报告基孔肯雅热确诊病例1161例,主要集中在乐从镇、北滘镇、陈村镇,均为轻症病例皇冠信用盘在哪里开通 。
同日,佛山市南海区卫生健康局通报:截至2025年7月18日,南海区累计报告基孔肯雅热确诊病例16例,主要集中在桂城街道,均为轻症病例皇冠信用盘在哪里开通 。
佛山市禅城区卫生健康局通报:截至2025年7月18日,禅城区累计报告基孔肯雅热确诊病例22例,主要集中在石湾镇街道、张槎街道,均为轻症病例皇冠信用盘在哪里开通 。
顺德、南海分别发布“告全体市民书”,顺德区、南海区已出现基孔肯雅热疫情其主要传播媒介是白纹伊蚊(俗称“花蚊子”),个人感染风险持续上升皇冠信用盘在哪里开通 。为迅速降低蚊虫密度,最大限度阻断疫情传播扩散风险,现号召全区各企事业单位、学校、建筑工地、村(社区)、家庭及全体市民,于 7 月 19 日 至 20 日(本周末),集中开展以清除蚊虫孳生地和杀灭成蚊为重点的爱国卫生运动。
详情如下:



展开全文

猜你喜欢
- 2026-03-03欧洲杯代理出租 _沪指盘中一度刷新逾十年新高,沪深两市成交额突破3万亿元
- 2026-03-03足球信用网平台 _历史首次!600028、601857、600938,集体涨停
- 2026-03-022026世界杯投注买球 _哈梅内伊遇害第二天,拉夫罗夫电话打到了北京,王毅外长亮出了3个立场
- 2026-03-02世界杯押注 _媒体人:郭士强优缺点鲜明 男篮阵容谁留谁走?
- 2026-03-022026年世界杯开户 _WTT新加坡大满贯孙颖莎女单登顶 坦言和王曼昱都发挥出最好水平
- 2026-03-01世界杯代理平台官网 _官宣!曼联2月最佳公布:谢什科的崛起与球队的战术调整
- 2026-02-23皇冠密码找回 _山东一退伍老兵过百岁大寿,家族240余人相约从全国各地赶来贺寿,五世同堂齐拍全家福
- 2026-02-23皇冠tg @xinyongwang _火箭队教练乌杜卡直言不讳:阿门·汤普森与里德·谢泼德需提升表现
- 2026-02-21皇冠代理开户 _美国驻以色列大使声称若以色列拿下整个中东,那也没问题
- 2026-02-19皇冠信用网开户 _湖北烟花爆竹爆燃事故点附近烟花店铺均已歇业,目击村民:火苗从一楼冲出一人多高,隔壁也被浓烟充斥
- 2026-02-06皇冠信用网怎么开户_冬奥会花滑团体双人短节目:隋文静/韩聪失误仅列第六
- 2026-02-06皇冠信用网平台开户_美国还没动手,伊朗内部先乱了,主战派要拿鲁哈尼开刀



网友评论